El Proyecto Sentido de Concepción y Gestacional

Hoy voy a hablaros de algo muy importante en Psicosomática Clínica y Humanista:

¿Qué es el Proyecto Sentido?

https://www.bebesymas.com/

Lo explicare de una forma muy simple y clara. Para que nosotros vengamos a este mundo es necesario que haya un proyecto, un para que, una necesidad del clan, de la familia o de nuestros padres.

Sin un proyecto seria muy difícil, por no decir imposible, que viniéramos a este mundo. Sin tener una misión no habría razón para vivir.

La metafísica nos dice que podemos traer unos acuerdos denominados pactos almicos, contratos, promesas, deudas, etc., de otras vidas o de antes de bajar a este estado y encarnar en un cuerpo, que ya hemos pactado para desarrollar esta vida como humanos en la tierra.

Sin embargo también nos habla que nuestro Ser, espíritu, YO superior, también tiene un plan trazado para nuestra vida aquí en la tierra, una misión de vida que muchas veces no tiene nada que ver con este Proyecto Sentido de nuestros padre, familia o clan. (esto lo profundizare mas a delante).

Ahora me centrare en este proyecto sentido, para ir dando forma a esta entrada y hacerla lo mas interesante posible.

Según algunos autores solamente nos hablan del Proyecto Sentido Gestacional, importantísimo desde luego. Este está relacionado con los 9 meses del bebe en la barriga de su mamá y que continua hasta los 3 años de edad del niño. Y hasta los 6 años según otros autores. Nosotros, l@s psicosomatólog@s también lo relacionamos hasta esta edad, que es cuando el niño empieza a ser de una forma consciente un individuo distinto a su madre y cuando papá o la figura paterna, entra en el juego. El padre ahora empieza a formar al niño en su individuación, para marcar su dirección haciendo que el niño sea más independiente de mamá y se convierta poco a poco en un ser libre, independiente y autónomo.

Mamá (función materna) nutre y protege dentro del hogar. Papá (función paterna) marca la dirección, la individualización, y protege fuera del hogar. Mamá necesita sentirse protegida por papá para poder hacer su papel y papá necesita ser reconocido y que le permitan hacer su función, por mamá.

https://www.facebook.com/SintomayPalabra/posts/1419084031616262/

Como psicosomátologa bajo mi experiencia personal, como clínica, este proyecto tiene una parte más profunda que rondaría en unos 6 meses antes de la gestación que lo llamamos Proyecto Sentido de Concepción (seis meses antes de que la mama sea fecundada).

A partir de ahora para simplificar lo denominare con estas siglas:

PS (proyecto sentido)

PSC (proyecto sentido de concepción)

PSG (proyecto sentido gestacional).

EL PSC, es la prehistoria de nuestra historia, como he señalado anteriormente, necesitamos un proyecto con el que encarnar en este mundo, una necesidad del clan, para traer otro ser que pueda solucionar las memorias no sanadas, sacar a la luz los secretos no dichos, reparar a varios miembros o a un solo miembro del clan, que se fue/ron dejando cosas pendientes. Aún existe un motivo más biológico y de supervivencia que es la función de que el clan sobreviva, del que árbol pueda seguir echando ramas y perdure.

Esto induce al individuo a que vaya viviendo con conductas, desarrollando incluso patologías físicas, funcionales, orgánicas, psicológicas, psiquiátricas, filosóficas, a lo largo de su vida, fiel a unos decretos que en muchos de los casos desconoce, que nosotros llamamos fidelidades inconscientes. O programas para mí de manera coloquial.

Reparamos estas fidelidades a veces con una profesión o trabajo, con una o varias enfermedades, con un rechazo a traer hijos de una forma inconsciente, para lo que creamos así una esterilidad por ejemplo. Hay muchas otras maneras de reparar que ya os compartiré en otra entrada.

Creemos que vamos libres por la vida, dueños de nuestra forma de pensar y de actuar, cuando en realidad vamos siguiendo patrones, memorias, duelos de nuestros antepasados, bloqueos…

Me gustaría dejar claro que a mis consultas no vienen personas que están estupendas, que tienen una vida sana y ecológica, donde las vida les sonríe y la abundancia en todos los sentidos les premia. Sé que son muy pocas personas en este mundo que están tan bien, quiero aclarar que las hay, que han venido al mundo con un PS, sanado, limpio de programas limitantes, y con la gran oportunidad de hacer su propósito de vida libres y en perfecta coherencia.

«Lo bello queda oculto a los ojos de aquellos que no buscan la verdad» Andréi Tarkouski.

Esta es una de mis misiones en este mundo, facilitar a las personas a encontrar su misión de vida, a conocer su PSC y G. Llegar a conocer estos PS es algo que parece imposible y a la vez irreal. En mi experiencia el que mis consultantes hagan su PS es habitual y necesario para llegar a conocer y desprogramar muchas de estas fidelidades. Con la ayuda de técnicas de relajación acompaño al individuo a su inconsciente (donde está toda la información/ memorias de su transgeneracional, de PS, de su embarazo, de su primera infancia, hasta el tiempo de hoy), para que sienta si esta en coherencia con todo ello o no, le acompaño a que libere estas memorias y se responsabilice de su vida, recupere su misión de vida, se empodere y viva una vida libre, ecológica y que le ayude a limpiar o sanar el árbol y a sus descendientes.

Es el deseo inconsciente el que hace que se dé una concepción. Este deseo va hacer que el individuo incorpore el mensaje de alguna o de varias de tres formas:

1Repetición: si hay un exceso voy a seguir con el exceso.

2 Compensación: voy a seguir con el exceso de una forma mas potente.

3 Oposición: voy a seguir con el exceso aunque de la manera inversa.

Se pueden combinar de distintas maneras entre sí estos programas. Aclaro que tenemos varios PS en nuestra vida.

Este PSC lo podemos encajar sobre unos seis meses antes de la concepción, viajare con mi cliente desde su inconsciente, haciendo preguntas consientes, como:

¿Qué situación vivían tus padres en esa época?

¿Qué edad tenían?

¿Eran independientes?

….

Para ir llegando a una relajación más profunda donde bucearemos en su inconsciente y subconsciente, para hacer consciente la información necesaria para mi cliente de cual era la necesidad real de sus padres y del clan para traerle al mundo. Así descubrirá el PS con el que ha venido para poder desprogramarlo si así es su deseo y encontrar su proyecto real. Puede devolver o soltar el PS de sus padres y liberarse desde el amor, para poder hacer su vida libre.

Mito: cada familia tiene un mito relacionado con la pareja, trabajo, placer, etc. Esta búsqueda inconsciente de los padres y de todo el árbol genealógico, relacionada con el niño esta ligada con la totalidad del mito familiar.

El PSG, aquí os hablo del embarazo, ese tiempo que pasamos en la barriga de mamá, normalmente nueve meses. Aunque pueda parecer que el feto esta tranquilo, protegido y viviendo en un edén, realmente el feto esta viviendo muchas y continuas reacciones del mundo interno y externo de su madre. Dependiendo de como esté ella, de su estado emocional, estrés… , así el feto vivirá también esta experiencia.

Durante este tiempo se produce un quimerismo entre los dos, donde células del bebe pasaran a la madre y viceversa. Incluso la ciencia ya ha demostrado que la células y por ende su recuerdo celular y emocional, vivirán en la madre unos 30 años, por lo que no es de extrañarnos, que nosotros traigamos recuerdos de nuestra abuela en su gestación que nos ha pasado nuestra madre.

Nuestro tiempo en el útero (womb-time), donde se forma el ADN emocional y su influencia en el cambio de patrones heredados innatos, es cuando se realiza la configuración del bebé, como así la influencia del medio ambiente, campo que trabaja la epigenética (Parte de la biología que estudia los factores no genéticos que existen en el desarrollo del embrión).

https://incitandoacrecer.com/

Os pongo unos ejemplos de estas emociones y la repercusión de las mismas en el bebé, y como afectan en su vida de adulto.

  • Mamá habla de papa maltratador, yo hablo de sobreproteger a mi pareja.
  • Mamá habla de poco afecto físico, yo hablo de frialdad en mis relaciones.
  • Mamá habla de asco al sexo, yo hablo de ausencia de sexo, o en oposición de exceso de sexo.
  • Papá habla de ludopatía, alcohol, drogas, yo hablo de abstinencia, de no jugar ni un boleto de lotería, y odiar juegos de dinero.
  • Papá grita, yo hablo muy bajo.
  • Mamá habla de ausencia de papá, yo hablo de ser ausente.
  • La familia habla de «la es la familia es la familia y lo primero», yo hablo de la familia cuanto más lejos mejor…………………

Por supuesto cada uno lo vive o lo hace, como siente, aunque sea de una forma inconsciente ya que es la mejor formar de sobrevivir, en repetición, compensación u oposición.

Las personas que son adoptadas, llevan el PSC y G de sus padres biológicos por supuesto, aunque bajo mi experiencia, ya que somos vibración, cuando un niño entra en una familia de adopción, es por algo y su vibración en muchas ocasiones viene a reparar las mismas historias de la familia de adopción.

Como ya veis, ni somos ni tan libres, ni tan responsables de lo que hacemos o nos pasa. El parto y como este sea también nos producirá consecuencias en nuestra vida, la lactancia, nuestra primera infancia hasta los 3 años, donde no tenemos la capacidad de diferenciar a nuestra madre de nosotros mismos y por lo tanto de su emocionalidad, hablando el mismo idioma emocional que ella.

(Me gustaría aclarar que en esta fase quizás mamá no este, haya muerto, sea ausente, etc., cuando hablo de mamá me refiero a la función materna, que puede ser desarrollada por otra persona, normalmente una abuela, una tía, el padre o un tutor)

Recomiendo este video de Enric Corbera y Montserrat Batlló
«La importancia de ser madre»
https://www.youtube.com/watch?v=6ir8wt42_j

A partir de los seis años el niño o mejor dicho el padre entra mas en acción, desapegando a este de la madre, preparándole para que sea un joven, adulto, independiente.

Como la función materna, la paterna puede ser desarrollada por otra persona.

Para mi es muy importante que el padre pueda hacer su papel, ya que esto determinará que el niño sea un adulto responsable, independiente y tenga dirección en la vida.

Ejemplos de PSC/G clásicos. Estructuras .

Niño de remplazo: Aquí hablamos de un yaciente horizontal, niño que ha venido a sustituir y dar lugar al fallecido (aborto, nació muerto, murió al poco de nacer o muy joven), se le llama yaciente horizontal porque el fallecido esta en su misma linea contemporánea.

Puede tener un conflicto de dualidad, de no vivir su vida, no sentirse querido, de merecimiento, identidad, lugar …

El salvador: Es el arquetipo de el sacrificado, va a ver la necesidad para los demás y no la suya, sentimiento de culpa.

Pareja de remplazo/ cónyuge de sustitución: Su función es reemplazar a la pareja cuando uno de los padres no acepta al otro, entonces traen a un niño de forma inconsciente para que lo remplace. Es un PS muy limitante ya que pierde su identidad, será difícil que haga su vida y encuentre pareja.

Hijo bastón: Es el último hijo que nace, viene hacerse cargo y responsabilizarse de los padres, estará disponible para atender a los padres cuando envejezcan, enfermen. Estará siempre preparado para estos momentos, en muchas ocasiones esto le hace incapaz de tener una familia, y si la tiene va a llevar la sobrecarga de atender a todos. Muchas veces priorizará a sus padres antes que a su propia familia, hijos, pareja y su propia vida.

Ultima carta o niños pegamento: Vienen a unir a los padres cuando estos nos pueden ya estar juntos Este nacimiento favorece que la relación continúe. Se sienten altamente responsables de los problemas de ellos y quieren mantener siempre a la familia unida a cualquier precio.

Cenicienta / esclavo: Su función es servir al otro, sacrifico, responsabilidad, intentaran siempre ser útiles.

Pensión: Su función es alimentar a sus padres con su vida, llevando un camino trucado inconsciente de exigencia, concebido para vivir la vida que sus padres no pudieron hacer.

Niños medicamento: Su función es curar a la familia siendo profesionales de la medicina o enfermando.

Mosqueteros de la reina: Su función es proteger a mamá, ser su guardaespaldas. La reina es mamá a la que protegen y defienden, propenso al Edipo y en firme competencia con su padre.

Niño esponja: Es un niño muy empático (empatitis), cargan con todos los problemas.

Niños basura: Son los encargados de gestionar los problemas familiares emocionales, llamados también las ovejas negras.

Niños síntoma: Ellos expresan la(s) enfermedad(es) del clan a través de enfermedades físicas y/u orgánicas aquí incluimos también la enfermedades genéticas.

Niño payaso o serotonina: Su función es alegrar a la familia. Es antidepresivo, tienden a somatizar de una forma física, aunque siempre están alegres, no pueden permitirse encontrase mal emocionalmente.

Niño trofeo: Es el deseo no cumplido de los padres, sobre todo del padre. Viene para llenar la expectativa no realizada de este.

El hijo Apoyo: Su función es dar apoyo a la madre ya que ella se siente desprotegida, hará su vida apoyando siempre a alguien.

Podría poner mucho más ejemplos, aunque lo dejare para otra entrada, ya qué el tema es amplio y mi misión es no aburrirte.

Encontrar este PSC/G es lo que yo hago en muchas de mis consultas. Para que conectes con tu PSC/G escucho activamente como te expresas, lo que me ayudará mucho a encontrarlo, y estudio tu diagnostico clínico si lo tienes para que así puedas tomar conciencia y soltar ese PS que no es tuyo, liberándote de unas memorias del clan, de unas necesidades de tus padres, que en muchas ocasiones te castran y enferman tu vida, y tu piensas que eres así cuando realmente solo te comportas de una manera o de otra, siendo inconsciente de tu programación.

  • En la próxima entrada te hablare del parto y de la importancia que tiene este también en tu vida.
  • Para ampliar estas entradas, estoy preparando unos videos en mi canal, que estoy segura que te gustaran. https://www.youtube.com/watch?v=hJm9L6aiMSo

El síndrome del Gemelo Aislado.

¿Que es el síndrome del gemelo aislado? también llamado, gemelo evanescente o gemelo perdido: «es el superviviente en un embarazo múltiple, esto quiere decir que en el embarazo venía con dos o más fetos y solo llego uno a término».

Esto ocasiona en el sobreviviente, diferente síntomas, signos y conductas, que le impiden llevar una vida plena y saludable, tanto en relaciones sociales, de pareja, de trabajo e incluso el desarrollo de patologías, como voy a ir desarrollando en esta entrada.

Esto puede parecer algo de cuentos o incluso podríamos decir que es algo muy loco, yo te recomiendo que veas este video, https://www.youtube.com/watch?v=jOAHy8b08fs.

Sobre el minuto 34 te hablan de esta posibilidad que la ciencia reconoce.

En esta entrada te voy a desarrollar, gracias a los estudios clínicos del doctor Salomon Sellan, padre de la Psicosomática Clínica Humanista y doctor en medicina, como así de mi experiencia personal y casos clínicos que tengo el honor de acompañar, como personas que han venido a mi por una conducta, una patología, un síntoma, estudiando su caso hemos llegado a la posibilidad y luego a la certeza de esto hecho.

Poder trabajar esta dinámica en consulta, con un profesional especialista en la materia, te va ahorrar sobre todo tiempo y así comprobar cómo tu vida mejora en todos los sentidos.

En Psicosomática Clínica Humanista, nos parece más correcto el término «gemelo aislado«, puesto que perdido es el gemelo que se va, este no acude a consulta ya que se fue, y quien viene a nuestra consulta es el gemelo que se siente perdido, el que está vivo.

Cuando una persona viene a mi consulta como dije en las primeras entradas, donde explicaba que es un acompañante.

Lo primero que le pido es un diagnóstico clínico, si es que lo tiene, y lo segundo que hago es observarle, escucharle activamente, haciendo Rapport es una palabra de origen francés (rapporter), que significa “traer de vuelta” o “crear una relación”.

El concepto de Rapport proviene de la psicología y es utilizado para referirse a la técnica de crear una conexión de empatía con otra persona, para que se comunique con menos resistencia.

Ya que en sus movimientos (lenguaje corporal), su forma de expresarse, su historia personal , me da muchísimas pistas de cómo tengo que comunicarme con la persona, esto me facilita y al consultante también, esto hace que las consultas se dinamicen y centrarnos en lo que realmente es importante, y así no perdemos tiempo, ni dinero.

Antes de venir a consulta, tengo una entrevista, donde te pido tu nombre, apellidos y tu fecha de nacimiento, y le solicitó que me traiga los datos necesarios para realizar su arbol genealógico.

Con su nombre, apellidos y fecha de nacimiento, elaboró una carta numerológica, que ya me da muchas pistas de su consulta, de las creencias limitantes, valores, etc.

Con su arbol me va a decir de quien es doble, algo super valioso para que el o ella pueda observar que se ha repetido o se repite en su vida, que viene de otras generaciones.

Con su diagnóstico y mi formación, voy a detectar cual es la emoción, sentimientos, el órgano afectado, la conducta desarrollada, hábito y vida que ha llevado y lleva la persona que acude a mi consulta. Optimizando un diagnóstico psicosomático, tratamiento, dinámica de trabajo, facilitando la mejora en sus síntomas y/ o patologías.

Profundizando en la temática de un gemelo asilado.

El gemelo, mellizo, aislado es el superviviente de un embarazo múltiple. Esto es algo más habitual de lo que nos podemos imaginar. Siempre nos han contando que cuando se produce la fecundación, un espermatozoide y solo uno es el que llega al óvulo, siendo el encargado de fecundizar a este y de hay se desarrollará el feto y posteriormente el bebe que nacera.

Para mi esto es ilógico, puesto que si el motivo de la concepción, reproducción es conservar, perdurar la raza, lo mas normal es que no sea solo un ovulo el fecundado, sino dos o tres para garantizar este hecho.

Y así biológicamente esto sea más eficiente e incluso coherente, como se hace con las fecundaciones in vitro y los demás seres que habitan este planeta.

En la imagen de arriba ves el ejemplo de lo que podría haber sido un embarazo gemelar y donde claramente se aprecia como solo uno llegara a término.

«Según determinan las últimas investigaciones clínicas, entre el 12-15% de las gestaciones naturales son gemelares o multi fetales, lo que se corresponde con 1 de cada 8 o 10 embarazos, aunque ahora como consecuencia de la fertilización en vitro este porcentaje está aumentando significativamente. De estas gestaciones, más del 75% se pierden antes del nacimiento, entre el 21-30% nacen como bebés únicos y solo el 2% nace como pareja de gemelos. En España el número de gemelos solitarios o supervivientes rondaría el 10% de la población«. “Sobreviviendo a mi gemelo perdido”. Yolanda del Rio

Cuando hablamos con ginecólogos, obstetras, y les preguntamos qué resultados han obtenido del estudio de la placenta, estudio que siempre se realiza, nos sorprenderemos de lo que nos cuenta, respecto a esto, ellos son sabedores de que esto es un hecho muy normal y también nos dirán que no le suelen contar a los padres, que en la placenta hay un quiste, un pequeño tumor, y que se trata de un embrión que no ha llegado a término, con la excusa de no disgustar, preocupar a los padres.

Esta es una de la primera prueba biológica de que podemos venir acompañados en el vientre de mamá. Otras veces el embrión es reabsorbido tanto por su placenta como por el otro feto, no apareciendo así otra prueba biologia visible o solo el testimonio de la mama diciéndonos que tuvo una pérdida o hemorragia en los primeros 3 meses de gestación, aunque a veces esta huella queda impresa en forma de teratoma:

El teratoma es un tumor de origen embrionario formado por varios tipos celulares. Normalmente aparecen en los ovarios de la mujer, aunque también es posible encontrarlos en varones en los testículos o localizaciones diversas.

El teratoma está formado por tejidos o componentes de órganos que provienen de las 3 capas germinales del embrión, que son el endodermo, el mesodermo y el ectodermo. Por esta razón, es posible que el teratoma contenga varios tipos de tejidos, como pelo, dientes, huesos, cartílagos, etc., dando un aspecto de «monstruo» a este tipo de tumor. https://www.reproduccionasistida.org/teratoma/

Como he descrito un teratoma es un quiste, tumor, que denominan monstruo, he elegido esta imagen para que te puede dar una idea bastante clara del tejido que se pueden encontrar. Se han encontrado teratomas aparte de los órganos reproductores o sexuales, en hombros, pulmones, más rara vez en cerebro y en otras partes del cuerpo.

Nos podemos encontrar otros signos biológicos, órganos dobles, yo por ejemplo tengo 3 amígdalas en mi garganta, o tener en órgano en la derecha como el corazón cuando su sitio es a la izquierda, ser ambidiestro…

El problema muchas veces si no hay un signo biológico o la información de que mamá haya tenido una hemorragia o pérdida en nuestro embarazo, se viva como un secreto y no suelen contárnoslo, en mi caso yo me entere en el 2018 que mi madre había tenido que estar en la cama por hemorragias en mi embarazo y gracias a que una hermana mayor se acordaba.

¿Cómo detectar a un gemelo Aislado desde la Psicosomática Clínica Humanista?

Antes de empezar a describir la sintomatología de un gemelo aislado, algo que he observado en mis consultas, es el motivo de la misma, cuando me comunica, – no se, en realidad no sé para qué he venido, yo en realidad quería que mi hijo, mi marido, mi amiga vinieran a consulta… a mi no me pasaba nada, yo ya he hecho mucho trabajo personal, no soy yo, los demás no cambian..- aunque claro detrás de esto hay algo, después de este desahogo ya empiezan a explicarse: (ejemplos)

1- Yo, desde que nací siento siempre tristeza.

2- Yo, me siento solo/ sola aun estando en compañía.

3- Yo, siento una culpa que no se de donde viene.

4-! La relaciones con mis parejas empiezan con una explosión aunque esto no dura mucho tiempo, siempre así¡ …

A mi esto ya me pone en aviso, de que detrás puede haber un síndrome de gemelo, (por supuesto no siempre).

De lo que aquí hablo, si esto se confirma, este diagnóstico, es el primer duelo bloqueado de una persona, que no es consciente de ello. No suelo en la primera consulta sacar el tema de una forma evidente, sino que como un detective voy preguntado, observado, le recomiendo videos, lecturas, para llegar ese momento donde puedo barajar esta posibilidad, ya que cuando doy con la diana, y le digo a la persona, si siente que podría venir acompañado en la barriga de su mamá de un hermanito o hermanita, si lo siente, realmente lo va a sentir (esto no cabe duda) y en muchas ocasiones es un shock, bastante fuerte.

Sintomatología: extraído de la tesina de “Sobreviviendo a mi gemelo perdido”. Yolanda del Rio

  • Manifestaciones Psíquicas:

Sentimiento de soledad.

Sentimiento de vacío.

Melancolía y tristeza.

Sentimiento de insatisfacción profunda que convierte la vida en una constante búsqueda continua de respuestas.

Como dice Jean Routchenko: “es una relación fusional que algunos gemelos solitarios tienen a diario con ese ser invisible que está siempre a su lado, con quien hablan y/o discuten en su cabeza”.Sentimiento de culpa por no haber hecho lo suficiente para salvar a nuestro gemelo o incluso por haber causado su muerte, algo que nos hace responsabilizarnos de los demás y/o que nos queremos morir inconscientemente (tentativas de suicido real o simbólico, conductas de riesgo…).

Rabia o enfado desde la infancia que nos acompaña siempre.

Sensación de ser un bicho raro.

-Inversión psíquica sobre todo cuando el gemelo perdido era de otro sexo.

  • Manifestaciones psicológicas o conductuales

-Tendencia a preferir pocos amigos y mantener relaciones profundas más que superficiales, buscando la fusión con el otro, tendencia inconsciente a buscar a nuestro doble, a nuestro gemelo, por lo que se dan una gran proporción de gemelos simbólicos por fechas en nuestras amistades.

-Hablar en el plural.

-Duplicidad de posesiones a la hora de comprar, la tendencia simétrica en la decoración.

-Pérdida en la colada de calcetines, de pendientes, objetos que van de dos en dos.

-Comer el doble o comer la mitad, con excesiva ingesta de dulces.

-Trabajar el doble, tener dos carreras, dos trabajos, aunque no nos autorizamos a alcanzar el éxito, el reconocimiento y el dinero. Solemos trabajar en profesiones de ayuda a los demás.

-Nos cuestan las despedidas, las separaciones, nos resulta muy doloroso.

-Muchos de los gemelos solitarios suelen ser superdotados.

-Gran capacidad de empatía.

-No suelen tener hijos propios.

-Falta de individuación y autodefinición.

-Homosexualidad y bisexualidad.

-Actitudes ambivalentes hacia la muerte.

-Desórdenes amorosos buscando a nuestro doble ideal, el amor fusión, aunque alternamos la demanda de contacto e intimidad y angustia por la separación con los espacios de agobio y necesidad de espacio. Tendemos a las relaciones temporales, con fecha de caducidad o sin compromiso.

  • Manifestaciones psicosomáticas

-Quistes ováricos dermoides, teratomas, órganos duplicados, quimerismo, fetus in fetus e incluso malformaciones genéticas.

-Quistes en la piel, afecciones pulmonares repetitivas, alergia al huevo, cacahuetes…

-Anorexia y/o bulimia.

-Sintomatología de enfermedades que suelen darse en un lado del cuerpo sobre todo a nivel cutáneo.

-Problemas de oído, debilidad en las piernas, en los ovarios, problemas en el corazón o garganta (a nivel físico o energético).

-Incestos simbólicos.

-Simetría en la numerología en base 22 (la máscara y el espejo)

-Por mi experiencia y por mis acompañamientos en la fibromialgia y por ende la SSC, también está muy ligada al gemelo aislado.

Mi experiencia personal.

Le agradezco a Yolanda del Río Tadeo por esta tesina, con la que me ha ayudado mucho a reconocer los síntomas, signos y conductas. Gracias a su estudio despejé muchas dudas cuando sentí que era una gemela aislada. Todos estos datos me hacían sentir que era de libro, algunas cosas no las cumplo, pocas desde luego, yo no pierdo calcetines, aunque con los pendientes y guantes soy única, como tampoco a la hora de comprar duplicado.

La primera vez que escuché hablar del gemelo fue del doctor Salomón Sellan en 2017, en el taller terapéutico en Girona. Alucinaba con ello y con las terapias grupales, Líneas de vida o tiempo, con Jaume Vall, ver a mis compañeros el mal rato que pasaban con esta historia, sentía una enorme tristeza, aunque yo seguía sin identificarme. Me parecía una niñería que por eso una persona pudiera sentirse tan vacío, solo, incomprendido, inexistente e incluso con síntomas y signos en el cuerpo. Está claro que uno no ve lo que no quiere ver o hasta que no está preparado para ver.

En el mes de febrero de 2018, semanas después del taller de osteoarticular impartido por J. Vall, se me movieron todos mis entresijos, empecé a investigar esto en mi persona. Yo estaba de acuerdo que era una yaciente, aunque por fechas en el árbol me era difícil identificar con quién, ya que todas estaban un poco lejos de mi fecha de nacimiento.

En el curso de PNL que estaba realizando con Elena Planelles (mi terapeuta, profesora de PNL), estábamos tocando estos temas de manifestaciones psicológicas, conductuales y psíquicas, hacíamos muchos trabajos de líneas de vida, ciclos de tiempos biológicos, duelos… yo le pregunté:

“Elena, yo soy yaciente, esto lo tengo claro, mi forma de dormir, mi tristeza desde niña, sentirme tan sola y rara, ¿pero de quién? ¿quizás de algún antepasado muy lejano?”.

Me entristecía y sentía una impotencia enorme al no saber con quién hacer el duelo y los duelos hechos no me aliviaban de todo esto que yo sentía.

Ella me respondió:

“Estas buscando muy atrás, quizás este duelo lo tienes más cercano de lo que te crees, eso que tanto niegas”.

“¿Ser una gemela aislada?, le pregunté.

“No lo sé —me respondió—, no lo creo porque no me viene en Registros, quizás esté ahí el tema, aunque quizás aún no estás preparada. Respira, relaja, ya vendrá cuando tenga que venir”.

Y así fue, le hice caso, me relajé y pasaron unos 15 días desde esa clase. Con una amiga, alumna de Jean Routchenko, ella estaba terminando su formación de Dibujo Centrado, hizo un taller conmigo y con su hermano, los dos queríamos invocar nuestro embarazo y así lo hicimos. Por los colores, la temática del mándala elegido, ella lo vio claro, los dos éramos gemelos aislados, yo me quedé muy seria y aparentemente incrédula, su hermano me hizo Kinesiología y confirmó la hipótesis de mi amiga con lo del dibujo.

—¡Buaagg! Estalló en mí toda la rabia que llevaba dentro: ira, enfado, golpes a una silla, llanto.

—¿Por qué?, me preguntaba una y otra vez.

“Por qué me has dejado sola, por qué te fuiste”. Él me parecía el ser más egoísta del mundo. Sí, él (Luis, le puse de nombre), le eché todas las culpas del mundo, las palizas que yo había recibido, toda la carga familiar que yo había llevado, si él se hubiera quedado lo podíamos haber compartido o quizás todo hubiera sido distinto.

Después de desahogarme en ira, me inundó una tristeza grandísima, me sentí fatal por haber sentido todo ello, me culpabilizaba y responsabilizaba, yo era quien le había matado, y hasta quizás me lo había comido. Fue algo muy dramático, lo sentí con muchísima dureza. Aunque no quedaba ahí el tema: 15 días después coloreé otro mándala, me sentía un poco más animada, con ganas de investigar y experimentar, ese día se me abrieron los Registros Akashicos solos, cuando terminé de colorear le dije a mi amiga:

“No veníamos dos en la barriga de mamá, éramos tres”.

Aunque con ella (Mar, la llamé) sentí más calma, sentí que hubiera estado poco tiempo con nosotros, me vino que no llegó al mes, mientras que mi hermano Luis había estado conmigo tres meses.

Después de esto volví a interrogar a mi hermana, es 18 años mayor que yo, le insistí, ya que ella me decía en otras ocasiones que no recordaba o yo no hacía las preguntas concretas. Esta vez sí lo hice:

“¿Recuerdas qué le paso a mamá cuando estaba embarazada de mí en los tres primeros meses?”

Ella me contestó: “Yo solo recuerdo que lo pasó muy mal, que tuvo que estar en cama porque desde el primer hasta el tercer mes ella sangraba, aunque el médico nos dijo que por su edad era normal”.

“¿No sospechó que perdiera algún feto o embrión?”.

“Mamá sentía mucho miedo porque intuía que iba algo mal, aunque si te soy sincera, y tú lo sabes porque mamá te lo dijo, no quería tener más hijos e incluso intentó que tú no vinieras”.

Esto ya me lo aseguró aún más, aunque seguí buscando confirmación del tema.

Leyendo la tesina de Yolanda, atendí a lo que dice Salomón sobre la numerología en base 22 y la simetría, la mía es totalmente simétrica, otra cosa de la que me he dado cuenta es que al realizar la numerología en mis acompañamientos, he visto un gran porcentaje de números maestros, en la patología de SSC y fibromialgia, con los que he podido apreciar que en un porcentaje de casi un 90% son gemelos aislados o placenta previa, aunque estos últimos son los menos.

Sentir ser una gemela solitaria me ayudó muchísimo a resolver conflictos que se resistían, entendí mi sentimiento de culpa, de sentirme siempre sola por más acompañada que estuviera, mi inexistencia, que mis parejas fueran mis dobles, aprendí a superar las rupturas. Mi empeño en mantener una relación ya fuera de amistad, de pareja o de familia, se me hacía cuesta arriba. El divorcio con mi exmarido, tras 30 años, una vez trabajado el tema del gemelo, y después del taller de PS con Jaume Vall, vino solo. Antes, esto hubiera sido imposible, estuve muchas veces intentado separarme, era inútil, no podía, me sentía muy culpable sobre todo después de que estuviera cuidándome con la enfermedad.

Me sentía muy egoísta al planteármelo, aunque mi cabeza seguía en ello, ¿cómo iba a separarme de mi “hermano”?

En verdad todo empezó a ser más claro, ese amor-odio con mamá conseguí perdonarlo, me dio muchísima paz y mejoré en mis síntomas que aún arrastraba, con papá lo mismo, él es doble mío, el PS aclaró muchas cosas y conflictos que llevaba dentro y cerré el duelo con ellos que tenía bloqueado.

Disociarme de mis gemelos me ha ayudado muchísimo a encontrarme, a reconocerme, a valorarme y a respetarme. Ahora hablo casi siempre en singular, ya no pierdo pendientes, me he vuelto muchísimo más asertiva y he soltado esa empatía que yo denominaba empatitis, al dejar de responsabilizarme de cosas que no son mías. Ahora tengo clara mi orientación sexual, ya que muchas veces sentía que mi atracción por mujeres era algo más que admiración.

Por supuesto, el primer duelo bloqueado con Luis y Mar (mis hermanos que me acompañaron en la barriga de mamá durante un tiempo), hizo que todo fuera más sencillo, mi sentimiento de abandono se fue, la culpabilidad que arrastraba creo que, desde siempre, el no sentirme merecedora de nada, ni siquiera de vivir. Me ha ayudado muchísimo a deshacer el apego, a soltar relaciones tóxicas, a madurar como madre y a poner límites; a terminar mis estudios en Psicosomática, algo que antes me resultaba muy difícil, empezaba varias formaciones y no terminaba ninguna, es una fidelidad, como si al terminar algo, me faltara algo.

Aunque muchas de mis patologías físicas o síntomas desaparecieron en mis primeros dos años después de la Biodescodificación, como la SQM, EHS y la intolerancia alimentaria, las demás seguían, aunque con menos intensidad. La toma de conciencia del gemelo aislado ha hecho que esto mejore en casi un 95%, aunque sigo sintiendo más sensibilidad en mi lado derecho, que es donde estuvo mi hermano acompañándome en la barriga de mamá. Mi rodilla y fibromialgia han mejorado notablemente, incluso con el divorcio que, aunque ha sido duro, estos dos síntomas me han ocasionado alguna recaída que otra, las he superado en pocos días. Todavía falta por zanjar el tema económico, aunque ya tomé las decisiones pertinentes para ello y si brota algún síntoma sabré que algo no estoy haciendo bien. Yo lo identifico como una alarma que me ayuda a ponerme en coherencia, a respetarme, atenderme y sobre todo a cuidarme. Algo que todavía me acompaña es el tema de la injusticia, me lo permito, aunque ya no lo idolatro. Entiendo que también soy un 33/6 en numerología y esto es una característica de esta energía con la que vine a este plano.

Algo que me pareció muy curioso es que mi padre era gemelo, aunque nacieron juntos su hermano falleció a los 2 años de edad, y mi hijo también es gemelo aislado, perdí a su hermana en el primer mes de embarazo, algo que me hizo investigar en mis acompañamientos con el resultado de que, si bien es cierto que los gemelos aislados no suelen tener hijos, en el caso de tenerlos suelen tener uno y este suele ser también un gemelo aislado.


Con la ayuda la formación realizada en la escuela del doctor Salomon Sellam, donde realizamos seminarios terapéuticos del PSG (proyecto sentido gestacional), hipnosis, relajaciones, donde viajamos para recordar nuestra vida intrauterina, esta fabulosa herramienta que me permite seguir en mi crecimiento personal y como no acompañar a las personas, que me lo solicitan .

Embarazo dos gemelos y un mellizo, el mellizo como se puede ver ya no está.

Profundizando más en la Psicosomatica Clinica Humanista. parte 7

Hola a todos y bienvenidos a mi espacio, hoy quería recordaros los principios básicos de esta maravillosa herramienta y su aplicación en nuestros Sistema Inmune.

Nuestro Sistema Inmunitario

 Desde la Psicosomática Clínica Humanista.

¿Qué es la Psicosomática Clínica?

¿Qué es nuestro Sistema Inmune o Inmunológico?

¿Qué órganos componen el S.I?

¿Para qué sirve nuestro S.I?

¿S.I desde la Psicosomática Clínica?

Pautas y consejos para mantener tu S.I sano

Algo que siempre digo en mis consultas:

*Lo que te ofrezco puede ser complicado, incluso te puede parecer difícil, además esto te va hacer que te mires todos los días de tu vida.*

*El resultado es muy gratificante, se que lo puedes conseguir ya que yo lo hice.*

*Ser responsable y dueño de tu vida   es tu mejor obra.*

 ¿Qué es la Psicosomática Clínica?

Es una ciencia humanista que definimos de una forma escueta:

 “ Son las influencias de la mente en  el cuerpo“.

Una forma más extendida de explicarlo: «Es el estudio y el repertorio de la dinámica de todas las influencias posibles de la mente sobre el cuerpo y por lo tanto también sobre el funcionamiento fisiológico (células, tejidos, aparatos o sistemas…), como psíquicos (comportamentales), es decir cómo funciona la parte psicológica tanto filosófica, ética, moral y espiritual.

La Psicosomática Clínica: NO es una pastilla que tomas y ya estas curado, como pasa en la película Matrix :

 -«Morfeo a Neo le ofrece y le da a elegir entre dos pastillas  una  roja y otra azul,  así podrás ver la verdad (sanar) le dice”.

 Aunque considero que es una buena metáfora para entender que estas viviendo en un mundo irreal, donde tu mente programada por tus creencias, programas limitantes de la familia (inconsciente familiar), la religión, el estado, la sociedad (inconsciente colectivo) te van programando desde que naces.

Te dicen como te tienes que sentir, pensar y actuar, «que para amar tienes que sufrir, que tienes que ser bueno para ir al cielo, que debes hacer…., que tienes que hacer…, que la familia es la familia» y no solo eso.

Igual que heredas de tus antepasados el color de los ojos, el nombre, la profesión, también vienes cargado de la toda la información o emocionalidad, de todos los bloqueos, duelos no hechos, de todas sus creencias, de todos los no dichos, secretos, de todo lo que ellos dejaron pendiente…

En Psicosomática estudiamos:

La Epigenética* (nos dice, que es la expresión «información» de los genes que se modifican, sin que se produzca un cambio en nuestros ADN, me explico con un ejemplo:

En la naturaleza hemos visto, cómo las crías de los ciervos, sin haber visto un león (un depredador) ya saben como actuar , correr, quedarse quieto e incluso hacerse el muerto, para poder sobrevivir.

Igualmente la ciencia ha demostrado en laboratorios experimentando con ratones, como se transmite esta información, con individuos que han estado sometido a un estímulo, como una corriente eléctrica, estos han dejado de ir a por ese alimento tan apetecible y como sus descendientes ya no les ha hecho falta recibir ese estímulo o corriente eléctrica, para acercarse al alimento, directamente ya saben que es peligroso acercarse y simplemente lo evitan.

Nosotros exactamente igual, se ha demostrado que heredamos lo aprendido de nuestros ascendentes,progenitores, abuelos,.. y vamos repitiendo patrón, como si nosotros mismo lo hubiésemos vivido.

Proyecto sentido de concepción y gestación* (son las memorias, emociones, situaciones que nuestros padres han vivido, que se han quedado en nuestro inconsciente en el momento de nuestras gestación, embarazo y hasta los 3 años)

Transgeneracional* (Árbol Genealógico) https://psicosomaticaparasanar.com/2020/11/04/profundizar-mas-en-la-psicosomatica-clinica-parte-4/ https://psicosomaticaparasanar.com/2020/12/03/profundizar-mas-en-la-psicosomatica-clinica-parte-5/

Primera y segunda infancia, adolescencia, hasta época actual o contemporánea.

Para poder hallar dónde está la memoria, el bloqueo, el duelo y así poder sanar tu patología o la memoria que está bloqueando tu vida.

Para que una persona enferme tiene que pasar varias cosas, que traiga una memoria inconsciente, que repita una situación conflictiva, que sufra un bio-shock  y este lo viva en silencio, sin poder expresarlo, comunicarlo, no se permita trascenderlo.*

*Solicitamos que la persona nos facilite un diagnóstico médico, si tiene una patología determinada y por supuesto jamás le recomendaremos que deje su tratamiento*.

Disponemos  herramientas como:

Escucha activa

Lenguaje no violento

PNL

Estudio de tu árbol genealógico

Medicina tradicional china

Numerología y ciclos de vida

.Hipnosis Ericksoniana…

Para que tu cuerpo enferme, es necesario:

El cuerpo por naturaleza NO puede enfermar, necesita un estímulo para crear una patología o un síntoma, nuestra mente juega un papel determinante esto.

Hablo del estrés, para vivir necesitamos tener un nivel adecuado de estrés ya que sin este no estaríamos vivos.

Cuando el estrés es muy elevado lo denominamos hiper dando origen a patologías de tipo Yan (agudas) y si este estrés esta por debajo lo denominaremos Yin (crónicas).

Todo esto esta condicionado con nuestra forma de actuar, de nuestro cerebro (creencia, valores, recuerdos, una memoria transgeneracional…), me explico:

Para que haya una emoción (un sentir) que es lo que nos va llevar a sintomatizar algo a nivel físico o psíquico necesitamos:

Pensamiento + Emoción = Sentimiento

¿Cómo se desencadena una enfermedad?

Un Shock psíquico: recibo una noticia y esta me desestabiliza.

. Puedo ser uno solo, mi padre ha fallecido, es mi muleta, mi amigo, mi compañero y de repente se ha ido – artritis. (He visto un accidente de tráfico muy impactante  para mis ojos – desprendimiento de retina…).

Varios psico- shock distintos: van poco a poco, acumulándose hasta que se produce un psico-shock mas fuerte y desencadena una patología como un cáncer.

 Psico-shock tipo jarra psicosomática: CRAM el mismo conflicto gota a gota, se acumula hasta que explota y desencadenar en patologías como son las enfermedades crónica, artrosis, bronquitis crónica, insuficiencia renal, espondilitis anquilosante…

Desencadenamiento endemonico: por memoria, síndrome de aniversario.

 Paciente (52 años) con varios infartos desde que cumplido esta edad, la medicina convencional no encuentra motivos físicos, su padre falleció de un infarto a   los 52 años el grabo esta fecha en su inconsciente.

*Conversión orgánica: Es el mecanismo íntimo inconsciente, que transforma un suceso inhibido en un síntoma.

*Síntoma físico: Me duele…

*Síntoma corpomental: Bulimia, TOC…

*Síntoma Psicológico: Tristeza, depresiones…

*Síntoma Psíquico: Esquizofrenia, neurosis, grandes depresiones.

*Síntoma espiritual: ¿por qué estoy aquí?, ¿Quién soy?

*Conversión Funcional: Estudiamos la función de órganos, fluido, aparato, sistema, para ver qué nos está diciendo.

*¿Qué es nuestro sistema Inmune o Inmunológico?

El sistema inmunitario es el encargado de defender, proteger, atacar, destruir y desechar de nuestro cuerpo todo tipos de bacterias, virus, parásitos, que puedan dañar nuestra homeostasis y producirnos un deterioro en nuestra salud.

Los humanos tenemos dos sistemas inmunitarios uno innato y otro adaptativo o adquirido.

*¿De qué órganos está formado?

Adenoides.

Médula Ósea

Ganglios linfáticos

Bazo

Timo

Amígdalas

Células Linfoides de la pielPiel .

Intestino delgado y grueso:

*Placas de Peyer. (Recubren interiormente las paredes del Intestino delgado)

*Apéndice vermiforme. (Situada al final de ciego en el Intestino grueso).

¿Para que sirve nuestro S.I?

Nuestro S.I (ministerio de defensa), tiene la función de defendernos y atacar a todos los microorganismos patógenos (que son nocivos para nuestra salud).

Nuestro S.I, tiene la friolera de 3,500 millones de años culminando un largo proceso evolutivo, especializado “en velar por nuestra supervivencia” dando un sentido biológico a todo este camino evolutivo, esto hacemos que seamos capaces de adaptarnos para la continuación de la vida y de la especie.

Como conocemos que en los últimos siglos el ser humano ha creado vacunas para crear procesos de inmunidad adquirida, estas vacunas  han sido beneficiosas para nuestra salud y han evitado que patologías que enfermaban un S.I debilitado, ya sea por guerras, hambrunas o disparates o errores humanos nos hubieran llevado quizás a  que la especie mermar en número.

En mi manera de ver, este gran invento, tiene dos caras ya que todos los individuos no somos iguales y estas vacunas se hacen de una forma genérica que pueden producir más efectos secundarios nocivos que beneficiosos.

¿S. I desde la Psicosomática Clínica?

Como ya hemos visto nuestro S. I tiene unas funciones muy claras:

Proteger.

Atacar. Destruir.

Desechar.

Supervivencia.

Para que tu puedas desarrollar una enfermedad, esto nos está diciendo que  tu S.I está debilitado o que te estás atacando.

¿Cómo me estoy atacando a mi mism@s?

Para que tu sistema este debilitado o atacándote, tu tienes que estar viviendo o sintiendo poca o ninguna confianza en ti mismo y en los demás.

Hablamos de un sentimiento de desvalorización + miedo + culpa + impotencia, de sentir que  vivo una vida donde no puedo  defenderme, donde me siento inferior, donde me siento atacado, desprotegido, donde vivo una vida que siento que no es mi vida, donde siento que alguien me ha quitado el poder, siendo muy rígido…

Todo esto puede venir de dos factores uno estructural* (desde siempre), o coyuntural* (por un shock):

De una memoria de otra vida y/o en tu transgeracional (dobles, herederos universales, yacientes)

PSC/G (cómo se sentía mamá y papá en tu embarazo o incluso unos meses antes)Memoria incorporada de cómo se sentía mamá, en la primera infancia.

De que te decían en casa, en la escuela, los amigos  en tu infancia y tu Adolescencia.

Un choque (shock) psico-biológico.

Órganos  y patologías del S. Inmune:

Dependiendo del órgano que este afectado u órganos, esto nos hará ver más claramente el resentir, al conflicto, memoria, emoción, creencias, que te está limitando en tu vida.

Recordemos que la enfermedad en su origen emocional, viene a nosotros para protegernos de algo y avisarnos de que algo no va bien, para decirlo más claro que no estamos en coherencia. (Existen mas de 80 patologías relacionadas con el S.I)

Adenoides: Situado en la parte interna de las fosas nasales.

Cuando este tejido se hipertrofia, no está indicando que algo nos huele mal, nos evita oler las cosa que nos pueden hacer daño tanto físicas, como un producto toxico o una relación tóxica con otra persona, situación.

La nariz es nuestro primer órgano sexual, si hemos sufrido abusos, o hemos mantenido una situación conflictiva con una persona, donde nos hemos sentido en peligro, nos han abandonado  o una ruptura, es probable que podamos somatizar una alergia, rinitis, etc.

Dependiendo del grado del conflicto, se manifiesta con una patología o con otra.

Ejemplos:

1.-Mi novia me ha dejado, estamos en primavera, hemos quedado en el parque, no me ha dado un motivo que yo encuentre razonable, !no lo entiendo¡  desarrollo alergia al polen…*-Me he quedado embarazada y mi pareja no quiere tener el bebe, me dice que si no aborto, el no puede quedarse conmigo, yo quiero tener el bebe, !no lo entiendo¡ desarrollo anosmia. ( no quiero oler macho cerca de mi, es peligroso).

.Médula Ósea: Es un tejido esponjoso que tenemos dentro de nuestros huesos, encargada de crear las células de proteger a nuestros organismo, tenemos  dos tipos:

Médula roja: que se encuentra en nuestros huesos planos (costilla, esternón, vértebras, crestas ilíacas..)  que su función es crear diversas células sanguíneas (glóbulos rojos, glóbulos blancos y plaquetas).

Médula amarilla: que se encuentra en  los huesos largos, donde se crean los adipocitos (células que forman el tejido adiposo) y hematíes, su función es de hacer una reserva de energía.

Representan biológicamente todos los valores, sin estos valores no se puede vivir.

Como estamos hablando de fabricación de las células sanguíneas, hablamos de sangre de familia real y también simbólica (trabajo, colegio, amigos).

Ejemplos:

1. Señor de 79 años, desarrolla una leucemia monoblástica aguda, (estamos hablando de las relaciones familiares), se siente infravalorado, ya que por la situación familiar, sus hijos han tomado la decisión de ingresarlos a el y a su mujer (con Alzheimer) en una residencia de la tercera edad, por no poder atender.     El no quiere esta decisión y su resentir es que ya el no es el cabeza de familia y que  ya no pinta nada, desvalorización en la familia.   

2. Joven diagnosticado con Sida- VIH. Seguimos en la temática de la sangre – familia,     este joven es homosexual, *condición que realmente no tiene que ver con la  patología, aunque los años 80 cuando esta enfermedad llego a ser muy activa, se la  relaciono con la homosexualidad y el consumo de drogas* .

Realmente esta patología tiene un resentir que nos habla “tengo que desaparecer para la familia, soy inexistente para la familia, soy la vergüenza de la familia, no me reconocen en la familia”.

 Volvemos a este joven que procede de una familia muy católica y donde la familia al enterarse de su orientación sexual, le echan de su casa, el se queda en la calle desprotegido de la familia y el clan, llegando a tener una vida…

Desarrolla esta  patología, si, por contagio aunque la trayectoria de la patología nos dice que no todo  el mundo expuesto al VIH tiene por qué desarrollar la patología y es más su historia   familiar va a ser clave en el desarrollo de la misma, y en medida que es  resentir será más grave o menos.

*En África donde esta pandemia fue declarada como tal, nos vemos ante un colectivo de personas que sufrieron y sufren esto, nos remite a lo que este continente vive siglo tras siglo como colectivo, personas abandonadas a su suerte, fuera de su pueblo, país, parias e inexistentes*

Ganglios Linfáticos:

Los encargados de filtrar la linfa para limpiar de bacterias, partículas perjudiciales, también nos encontramos con los glóbulos blancos (ataque)…

Esto nos habla de la dificultad de el individuo de afrontar un peligro (real o simbólico), vivido con una desvaloración y mucha angustia.

Cuando estos ganglios se hinchan estamos hablando de una fase curativa y resolución del conflicto, con mucho enfado, ya que todo lo que habla de –Itis (inflamación) va cargado de mucha ira, rabia.

Si esto no es expresado o accionado puede desarrollar que los ganglios se hinchen exageradamente y necesite tomar medicamentos para que vuelvan a su tamaño o sean extirpados. 

Cuando los ganglios se inflaman, podemos observar que antes de que esto pase, ha habido unos síntomas o patologías, como puede en el cuello, después de una infección de garganta, en la axilas,…, si estas inflamaciones no desaparece puede llagar a producirse un tumor, un cáncer, aquí tenemos que ver cual o cuales son los órganos afectados, para así ver cual es el resentir la emoción implicada en este proceso.  Garganta: problemas de comunicación, no me puedo comunicar, no me escuchan, tengo miedo a perder el bocado, memorias de cordón umbilical y estas nos llevarían a algún antepasado que falleció ahogado, decapitado, ahorcado, asfixiado… Axilas: al igual que el útero tiene un resentir de protección/ vacío del nido, aunque las axilas nos dice más de abrazar, proteger, dependiendo de la lateralidad de la persona, nos hablará de los hijos o de la pareja/ familia.

Bazo: Se localiza en el abdomen y forma parte del sistema linfático y su función es filtrar la sangre para destruir a los eritrocitos que ya son viejos y no pueden hacer bien su función de transporta el oxígeno.

Una persona que desarrolla una patología del bazo, nos está hablando de que la familia se destruye, mi sangre no es buena, y esto vivido con una connotación de mucha tristeza.

Timo: Órgano primario en el cual se diferencia los linfocitos que salen de la médula ósea, influyen en la glándulas sexuales y en las del crecimiento.

El conflicto está relacionado con no querer crecer, a madurar, para no tener que defenderme dentro de la familia.

O sentir que le han quitado algo, una pareja, un amigo, un trabajo, un objeto, donde no se ha podido defender y no ha sabido reaccionar.

Timo = culpa.

Amígdalas: Protectoras de las vías respiratorias.

La persona está viviendo una situación de ahogamiento, con sentimiento de ira y frustración. De no poder atrapar el bocado. De no poder comunicarse, frase típica: “se me ha quedado enganchado y no pasa”, situación, persona, expresión.    

La piel: Es el sistema de protección y defensa  mas grande de nuestro cuerpo, no me voy a extender en la cantidad de Células linfoides de la piel que hacen presencia en este órgano, prefiero fijarme más en las palabras claves de este órgano, que nos darán pistas sobre sus patologías:

Patologías:

Abscesos, infecciones, lunares, verrugas, dermatitis, esclerodermia, quistes, acné, psoriasis,  melanoma…

Palabras Claves:

Protección, separación, escudo, pérdida de dignidad, vergüenza, asco, me han arrancado, suciedad.

Dermatitis atópica: muy común en los bebés,  cuando el bebé nace, lo primero y para mi es un grave error es la separación con la mama, esto produce al niño esta dermatitis, irritación, granitos en la piel, solución, mantener al bebé en contacto con la piel de mamá e incluso bañarse juntos, si la madre no estuviera esto también lo puede hacer el padre.

Abscesos, quistes, acné, verruga, lunar: dependiendo de la zona donde se encuentre nos hablara de una emoción, o de varias, como la vergüenza, el asco, una mancha, dignidad.

Psoriasis, esclerodermia: nos hablará de protección, separación, endurecerse.

Melanoma: me han arrancado algo, separación y protección.  

Placas de Pleyer: Situadas en el Intestino Delgado.

En Psicosomática, vamos a simplificarlo con una palabras claves y su función biológica:Intestino Delgado: mide unos 5 m: Asimilación (absorción intestinal) el alimento ha pasado por el estómago, pero no se puede asimilar. Tenemos síntomas como una diarrea, dolor, mala digestión. Esto no solo sucede por supuesto con el alimento, medicamento, sino por que su cerebro no lo puedo asimilar, sino que la emocionalidad que hay detrás, esta situación no la puedo asimilar, “me han hecho una guarrada”, si hablamos de la enfermedad de KRON, estamos hablando de una gran gran guarrada.

Palabras claves:  “ASIMILAR, ABSORBER Y ACEPTAR”

  Apéndice Vermiforme, intestino Grueso:I.G y Apéndice vermiforme: empecemos por el apéndice tan olvidado, tiene forma de gusanillo, mide entre 5/7 cm mas o menos, esta situada en al final del ciego, parte del I.G, con tres funciones (inmunológica, bacteriológica y embriológica) siendo un reservorio de bacterias intestinales, antimicrobiana y contribuye al desarrollo inmunológico del intestino. 

El tejido linfoide, constituye la parte más extensa y compleja de nuestro  S. Inmunitario. Cuidar nuestros pensamientos es tan necesario como nuestra alimentación. Unos intestinos en mal estado pueden dar origen a patologías en distintas parte de nuestro  organismo.

La temática del intestino grueso y apéndice, está ligada ala temática de agua ósea líquidos, ósea dinero (herencias, perdidas..) y función materna.

Partes del Intestino Grueso:

1.Colon ascendente: cuando surge aquí la patología o el síntomas iremos a buscar conflictos con nuestros ascendentes. Padres, abuelos, tíos.

2.Colon Transversal: aquí buscaremos conflictos con nuestros contemporáneos. Hermanos, Primos, Compañeros de trabajo…

3.Colon Descendientes: aquí buscaremos conflictos con nuestros Hijos, sobrinos, nietos…

La palabra clave por excelencia es ME HAN HECHO LA GRAN GUARRADA, SOLTAR, NO LO ACEPTO, BUSCO EL AMOR DE MAMÁ.

Iremos a buscar esas grandes guarradas, herencias, ahorros.Apendicitis: vas hablar de unos ahorros de quizás no mucha cantidad, aunque son míos, me los han quitado, lo reservaba para hacer algo, un pequeño viaje, darme un capricho…Estreñimiento: dada más en mujeres, una palabra clave o frase: ESTO NO LO ACEPTO,  relacionado con los duelos pendientes o bloqueados.

También nos habla de que es la parte del intestino que absorbe el agua. Nos está diciendo que no suelto o no quiero soltar a mama, echo de menos a mi madre o más bien a mi mamá o a quien hace esa función materna, quiero el amor de mi mama.

Esto afecta  a la parte final del colon, denominada sigmoide, al producirse el estreñimiento, al  absorber más agua, puede quedar afectada o dañada esta zona.

 Más Patologías del colon:

Gases, flatulencias, colon irritable: que nos llevan emocionalmente:

“No puedo criticar a alguien”, “no puedo enfrentarme …”, lo guardo en mi interior, no me puedo expresar…   Una flatulencia más grave nos puede llevar a producir hemorragia,       nos habla de yo no acepto eso, con mucha rabia contenida y nos habla de familia de sangre.

Pólipos, diverticulitis ( también se producen en el I.D) aquí la temática es que guardo rencor y de he hecho es mi motivo de existir con ese rencor.

En  esta patologías cuanto somatizan un cáncer, tenemos que ir buscar:

“la gran guarrada”

Otras patologías:

Esclerosis múltiple: Aparecen lesiones desmielinizantes (calcificarse la mielina en zonas del cerebro, esto impide o dificultad la comunicación entre neuronas), neurodegenerativas y crónicas en el sistema nervioso central.

Son  personas con mucha rigidez mental, todo lo que nos habla la palabra esclerosis=rigidez, son personas muy mentales, que antes que hacer un cambio, prefieren quedarse como están aunque esto sea negativo en su vida. Les cuesta tomar decisiones, entregando su poder a otra persona, para que les soluciones sus temas. Llegando a paralizarse totalmente.

Como en casi todas las patología iremos a ver el transgeracional,a que aquí hay una evidencia clara, donde el paciente es incapaz de  realizar o hacerse cargo de su vida.

Cuando nos encontramos historias tan locas, donde nuestro Sistema Inmune nos está atacando, siempre hay que buscar un doble en el árbol, en este caso, suele ser la muerte de un antepasado, suele ser joven, una muerte traumática, donde no se ha podido hacer el duelo, de la que no se ha podido hablar o incluso un antepasado que se tuvo que hacer el muerto, para sobrevivir en una guerra.

Hipotiroidismo Hashimoto: Afectando a la glándula tiroides, pudiendo producir bocio.

La glándula afectada nos habla del tiempo, de no querer crecer, quiere que el tiempo vaya más despacio pues su percepción es de que el tiempo para demasiado rápido, con una connotación de tiempo y distancia.

Aquí vamos a ir al PSC/G ya que por la experiencia en los casos clínicos, hay un resentir de la madre de no desear el hijo, o no es el momento de tenerlo, esto le crea a la persona una necesidad constante de  deseada y querida.

Lupus:  Es un trastorno autoinmunitario, que puede afecta a la piel (nos recuerda a las alas de mariposas), las articulaciones, los riñones, cerebro….

Desvalorización (articulaciones), desarraigo sentirse solo y abandonado (piel), falta de referentes (riñones).

Buscaremos en el árbol la herencia de ese familiar que nos habla de esas memorias y duelos.

Palabras claves:  “no merezco existir, he vivido carencias toda mi vida, todo lo malo me sucede, algo apesta en mi vida, mejor morirme, siento tanta rabia que me castigo, se sientes personas malas y destructivas”.

Síndrome de Sensibilidad Central: Esta es mi especialidad, ya que  estuvo por más 15 años en mi vida, llegando a paralizarme hasta el punto de convertirme en una mujer burbuja.

*Esta patología la desarrollaré en otra entrada profundizando mucho más, ya que como he dicho me tuve por más de 15 años enferma y me puedo considerar una especialista en como salir de ella.*

Esta patología tiene la temática de lo que nosotros llamamos el doble y  triple apremio:  

   DEBO+TENGO+PUEDO.  

       Olvidándose totalmente del:  QUIERO

Se denomina SSC, ya que es una patología multifactorial, donde esta implicado el sistema nervioso central, el sistema inmune, como diferentes órganos y aparatos, como los riñones, hígado, aparato circulatorio, respiratorio y digestivo, así como todo el sistema osteoarticular.

Teniendo muy afectado las suprarrenales con un stress elevadísimo y un cortisol super descontrolado, (su motivo de vida es vivir por los demás, sin tomar la dirección en su vida).

Consta de varios síndromes como:

Fibromialgia.

FIBROMIALGIA

Síndrome de Fatiga Crónica (SFC).

Sensibilidad Química Múltiple (SQM).

Hiperelectrosensibilidad (EHS).

Fotosensibilidad.

Múltiples intolerancia alimentarias.

Patologías osteoarticulares, (artrosis, artritis, lumbociáticas, son las más comunes).

Son hijos no deseados, «siendo niños enfermizos, sintomatizando a mamá” con Proyecto Sentido en el arquetipo de hijos de Bastón entre otros, gemelos aislados*, con abusos tanto físicos como psicológicos, donde el Síndrome del Cordero*, sacrificados, controladores, con un Edipo y una Electra muy notables. Buscando toda su vida ser amados, llegando hacer una vida exagerada de entrega hacia los demás, olvidándose de sí mismas.

Donde si o si buscaremos en el árbol, abortos, yacientes, abusos sexuales como de otra índole, trabajando ese PSC/G *.

En el transgeracional vamos a encontrar mujeres desvalorizadas, donde han vivido abusos, maltratos por parte de los machos del clan y falta de respeto por ellas misma.

Palabras claves:

desvalorización + falta de respeto +obligación + control+ injusticia +vacío. 

Diabetes tipo I:

Es una patología que podemos encontrar en niños, adolescentes y jóvenes adultos, donde su cuerpo produce poca o nada insulina, no pasando el azúcar a las células para hacer un función energética, quedándose en la sangre.

Nos habla de asco, repugnancia, resistencia, me siento aislad@, me quieren cambiar…, Como en todas la patología autoinmunes, siempre tenemos que hacernos la pregunta ¿Cómo me estoy atacando a mi mism@s? , aquí nos preguntaremos ¿ cómo me relaciono conmigo?, ya que nos habla de relaciones que sentimos frías, siempre en el caso de los niños menores de 12 años, tenemos que preguntarnos ¿Qué esta viviendo sobre todo mamá?.

También nos habla de familia dividida por dos, no me puedo fiar, desconfió.

Artritis reumatoide:

Nos de autodevaluación, sintiendo que se encuentra sola, falta de calor familiar, donde el CRAM está muy de manifiesto en todas estas patologías, conflicto de repetición a mínima *gota a gota*.

Espondilitis anquilosante:

 Es un dolor y endurecimiento de la articulaciones, afectando a las vértebras y ligamentos de cervicales, lumbares y sacro. Como la fibromialgia son personas que no saben decir NO, donde su falta de respeto por ellas mismas es notable y se echan encima o se cargan con todo lo de los demás por ser vistas y reconocidas.

Según la parte afectada nos habla del YO (cervicales), del sexo (lumbares), dinero (lumbares) y de lo mas sagrado ( el sacro), donde trabajaremos su ética, moral, valores y espiritualidad. 

Resumiendo las patologías del Sistema Inmune nos están hablando de:

DESVALORIZACIÓN.

MIEDO A LA VIDA.

FALTA DE RESPETO POR NOSOTROS MISMOS.

AUTOINDAGACIÓN DE UNO MISMO.

CONTROL Y RIGIDEZ MENTAL.

MIEDO A LOS CAMBIOS

MIEDO A SENTIRSE.DEBO + TENGO + OBLIGACIÓN.

ASIMILACIÓN Y ACEPTACIÓN.

SILENCIO, SECRETOS, DEUDAS.

OMITIR EMOCIONES PRIMARIAS: ALEGRÍA, IRA, ASCO,MIEDO TRISTEZA…

Recuperar la confianza, cuidar y potenciar al gran olvidado. https://psicosomaticaparasanar.com/2020/09/19/recuperar-la-confianza-cuidar-y-potenciar-al-gran-olvidado/

Profundizar más en la Psicosomática Clínica. Parte 6.

Feliz año a todos, deseo que este año 2021 nos traiga a todos más conciencia de lo que realmente somos no solo un cuerpo, sino esos seres de amor y luz que en conciencia solo somos uno.

Quiero hacer un inciso aprovechando esta oportunidad de comienzo de año para hacer un guiño a otra herramienta que usamos en Psicosomática Clínica, que más adelante profundizaré en ella, que es la Psiconumerologia Emocional para explicar lo que nos trae el 2021 en su energía numérica, y lo que nos trajo y dejó el 2020.

La Psiconumerologia es una herramienta de la que nos servimos los acompañantes en Psicosomática para estudiar la energía con la que viene nuestro cliente a consulta, ya que todos tenemos unas cifras numéricas en nuestra fecha de nacimiento, que como todo nada es casual, es la energía de la memoria de nuestro clan, otras vidas, de nuestro proyecto de vida, al igual que en nuestro nombre y apellidos, que convertimos en números para ver también cómo es la energía de nuestra alma, expresión, personalidad…

Para nuestro inconsciente todo es información, nada se pierde y esta herramienta nos deja ver los bloqueos, programas, creencias con las que ya venimos cargados, en general pensamos que un bebé viene al mundo limpio o virgen de información y esto realmente no es así. Aunque como he dicho ya desarrollaré más adelante esta interesante herramienta.

Ahora me voy a centrar en este año pasado, recordando de dónde venimos. Año 2020, para hallar su valor numérico el cálculo es muy sencillo solo tenemos que sumar los números 2+0+2+0= 4, el cuatro es un número Karmico en su lectura más terrenal, esto no quiere decir que el 4 sea un número negativo por supuesto, como todo en esta vida es dual tiene sus luces y sus sombras. Hemos podido ver que el año pasado ha sido una año intenso, el 4 nos habla de límites, de tradición, de raíces, tiene energía tierra, de la familia, del trabajo, simboliza la muerte en su grafismo (en su dibujo). El 4 nos enseña que mira hacia el interior o también al pasado, que tiene muy poca base en su palo vertical y esto le hace ser inestable para enraizarse, teniendo una cabeza de buen tamaño que le hace ser muy mental. Si nos fijamos bien el 4 tiene también una cruz, muy simbólico en nuestro inconsciente judío-cristiano, esa cruz representa el sufrimiento, donde creemos que para ganarnos el cielo tenemos que sufrir. El 2020 si lo analizamos bien ha sido un año donde su lado más oscuro o sombra se ha hecho muy consciente para todos. El 4 es el número de la transformación, del cambio, del esfuerzo, de la resistencia, de la estructura… Nos habla de lo necesario que es morir para volver a la vida de otra manera, la transformación de nuestros cambios de nuestros valores y nuestras creencias, ya que lo que hemos estado haciendo no sirve, y esta es nuestra resistencia, nos dan miedo los cambios, cuando estos son necesarios en nuestra vida para poder evolucionar, “Ningún problema puede ser resuelto en el mismo nivel en el que se creó” Albert Einstein.

El número 4 nos habla muy claro que el cambio va ser sí o sí, aunque con muchas resistencias, por la buenas o por las malas, de una forma fácil o difícil, nos pide transformación y nuestro ego se resiste. Para mí este es nuestro problema.

“Mi reflexión sobre este año pasado es que ha llegado la hora de que se produzcan estos cambios. Llevamos décadas hablando de contaminación, de consumo exagerado, de tecnologías que no sabemos cómo nos están afectando a nuestros organismo y por ende a nuestro cerebro y a nuestra mente. Vivimos en el usar y tirar, contaminado nuestro planeta de plásticos, residuos de todo tipo, de energías contaminantes, sobreexplotación y sobre producción. Se nos vende que somos muchos millones de personas, aunque el planeta es enorme, yo no veo que ese sea realmente el problema, sino en la mala repartición y gestión de los recursos.

También llevamos cientos y cientos de años de abusos, injusticias, violaciones de los derechos sobre los más débiles, bueno los que nos mandan hacen que sean más débiles, la igualdad entre géneros sigue siendo un sueño. Para mí este es el cambio que nos está pidiendo, un cambio de conciencia, salir del miedo y empoderarnos con el amor que realmente por esencia somos todos. Respeto por las demás criaturas que habitan este planeta. Nuestro sistema de creencias, de costumbres nos paraliza. Deseo que este cambio ocurra, que este cambio llegue, aunque soy consciente que cada uno de nosotros tenemos nuestro tiempo y nuestros miedos. Soy muy consciente de esto, que hasta que cada uno de nosotros no haga ese cambio nada en nuestro entorno cambiará. Es lo mismo que cuando una persona viene a consulta por una patología, por mucho que yo le dé llaves, limpiemos bloqueos, tome conciencia de dónde está su problema… hasta que no haga los cambios necesarios, seguirá viviendo en su problema y su patología. “Cada gota de océano, lleva toda la información del mismo” con esto quiero decir que cada ser de este planeta es el conjunto del mismo…”

¿Qué nos trae el 2021? Sumo los dígitos: 2+0+2+1= 5, la energía de este número nos habla de libertad, de sexualidad, de movimiento, de la potencia. Le encantan los cambios, es el número de los guerreros, de experimentar, aunque esto lleve a un caos. Como ya he explicado venimos de un 4 que le gusta la seguridad, que es conservador y pone resistencias y tiene miedo a la transformación … Este 5 guerrero pide cambios con un fuerte compromiso a que esto así suceda, y son cambios a lo nuevo, a lo que nunca hubo. Su energía es fuego, es apasionado, simboliza la vida, su grafismo mira al exterior con una buena base para poder balancearse sin caerse. El 5 viene a transformar o a podar lo que ya no vale, lo obsoleto para así poder integrar lo aprendido, la energía 5 es muy potente y después de este 4 tan castrante puede ser que este 5 venga muy empoderado y sea un potro desbocado…  

“Mi reflexión para este año con energía 5, es que para salir de toda esta incongruencia de vida que llevamos arrastrando, este 5 pudiera ser violento, agresivo en su polaridad Yan, tendrá que sacar toda esa energía masculina  para poder romper estas cadenas, y que le va costar hacerlo. Aunque también siento que este año tiene que ser así: potente, incluso violento, con ganas de vivir, tiene que coger el hacha. Aunque caigamos los que tengamos que caer, y ponga fin a este sistema egoico y egoísta.

Necesitamos apertura de mente para los cambios que van a venir y mucho amor para que este 5 guerrero no se polarice en la destrucción masiva y sea más constructivo para el cambio con paz”

“Entre el estímulo y la respuesta hay un espacio. En ese espacio descansa nuestra capacidad de elegir la respuesta. Y, en esa respuesta, se asienta nuestra libertad y nuestro crecimiento.” Víctor Frankl.               

Profundizar más en la Psicosomática Clínica. Parte 5.

Voy a seguir profundizando más en esta herramienta de la Psicosomática Clínica, ya que considero de vital importancia, el estudio del transgeracional, para el proceso de toma de conciencia que va a conducir a la persona acompañada a su crecimiento personal e incluso a la sanación de su patología.

Aquél que no conoce su historia está condenado a repetirla”, (atribuida a Napoleón Bonaparte 1769-1821), aunque también se cuenta que el filósofo español Jorge Agustín Nicolás Ruiz de Santayana y Borrás (1863-1952), en su evaluación del pasado, presente y futuro ya nos decía “Aquellos que no recuerdan su pasado están condenados a repetirlo”.

Aunque esta frase la hemos asociado siempre con la historia de un país, para mi es una frase aplicable a nosotros como individuos, ya que como he explicado en anteriores entradas, vamos heredando no solo el color de ojos, la profesión, patologías, conductas de nuestros antepasados, vamos repitiendo como robotitos generación tras generación, errores, comportamientos, creencias, que pensamos que son normales ya que están de una forma inconsciente e nuestra memoria del inconsciente familiar y colectivo. Y nos decimos, nos justificamos, *es que yo soy así*, *en mi familia esto es la norma*, ¡yo no sé porque me comporto de esta manera o de esta otra, aunque es algo que no puedo evitar!, sin preguntarnos en ningún momento porque lo hacemos, sin estudiar como fue la vida de los nuestros antepasados, algo normal ya que en ningún momento de nuestra vida nos enseñan a mirar hacia dentro, y tristemente nos lleva a repetir una y otra vez, de una manera o de otra ya sea por repetición, por oposición esas memorias que llevamos dentro. Pongo un ejemplo para explicar esto:

– Una mujer de unos 30 años acude a consulta, exponiendo que tiene unas ganas enormes de ser madre, aunque no lo consigue, que lleva dos años casada con su marido y que este problema les esta alejando ya que a priori no hay un problema físico para no tener hijos. Miramos su árbol y ella es doble de su abuela materna, mujer que vivió en la guerra civil española, tuvo varios abortos y que uno de sus hijos murió a los pocos días de nacer, algo que le produjo un enorme sufrimiento a la abuela según me cuenta mi clienta, aunque también me comenta que la abuela por las circunstancia que vivía no se permitió poder hacer esos duelos ya que no era razonable y había que sobrevivir, es lo que ella me cuenta, que era lo que su abuela repetía en alguna ocasión..

Le explico que lo que le pasa no es suyo, es el miedo inconsciente de su abuela a perder a sus hijos, es una memoria que ella lleva al ser su doble y quizás las mujeres de su clan descendientes de esta abuela, me confirma que sí, que sus dos hermanas han tenido abortos, y ella no ha podido concebir ni siquiera por in vitro.

Hacemos terapia, duelos de esos abortos y del recién nacido que falleció (hijos de su abuela) que “curiosamente” también es doble de mi clienta, les damos su lugar en el árbol, les ponemos nombres, le doy una explicación del miedo de la abuela a traer hijos en aquella difícil situación histórica que ella vivía (la guerra civil española), donde había hambruna, peligro constante de perder la vida, mucho miedo.

Mi clienta se emociona muchísimo con todo este trabajo, como si ella sintiera ese mis dolor, como si lo recordara, algo que es así, la ciencia nos ha demostrado de durante 30 años la memorias celulares que vive mama cuando esta embarazada se va trasmitiendo a sus hijos, y su madre (hija nacida después del hijo que falleció de su abuela), va pasando esa información, el miedo de la abuela, pasa a la madre y este a sus hijas, me comenta que cuando hablo con su madre de todo esto, ella también le contó que tuvo un aborto antes que su hermana  mayor, algo que nunca contó ya que bueno le parecía vergonzoso, ¡curioso verdad!.

Realizado el trabajo, a los seis meses de la terapia, mi clienta se quedo embarazada y esta apunto de tener su primer hijo, todo va bien, su marido y ella están muy felices, con muchas ganas de tener a su primogénito en brazos.

Este es solo un ejemplo de como los traumas de nuestros antepasados nos pueden ir condicionando la vida, en su caso no era repetición, ella no tenia abortos, sino por oposición, no traigo hijos a este mundo porque pueden morir, curioso que también estemos viviendo años de crisis económicas, desempleo, en medio de una pandemia que parece una guerra más que una patología donde hay mucho miedo.

Iré poniendo mas ejemplos a medida que vaya desarrollando mas esta maravillosa herramienta que es la Psicosomática Clínica.

Profundizar más en la Psicosomática Clínica. Parte 4.

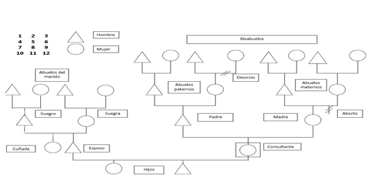
Hoy voy hablar del Árbol Genealógico, para la Psicosomática Clínica es una herramienta muy importante que utilizamos siempre, aunque tengamos un diagnostico medico del cliente, vamos a pedir que nos traigan las fechas de nacimiento y defunción de padres, abuelos y bisabuelos si las conocen tanto paternos como maternos, tíos, hermanos, pareja, ex parejas, familia política, hijos, fechas de acontecimientos importantes, como también si ha habido abortos*, muertes inesperadas, familiares que hayan tenido que salir de su país, robos, problemas de herencias, enfermedades que se repiten entre los familiares, oficios o trabajos que van ejerciendo los miembros de la familia repetidamente, (abuelo es médico, el padre es médico, el hijo es médico).

Muchas veces estas informaciones son secretos, no dichos, sobre todo lo que tiene que ver con abortos (sean naturales o provocados), muertes de infantes prematuras normalmente ocasionadas por accidentes o asesinatos que pueden parecer vergonzosas para las que los vivieron o simplemente ocultadas ya que fueron producidas por un familiar cercano, al igual que pasa con los abusos sexuales o violaciones que bajo nuestra experiencia esto ocurre mas de lo deseado en las familias, donde son silenciadas, ocultadas ya que las personas que lo han vivido prefieren no recordar o su SPP (sistema de protección psíquica) hace su trabajo, ya que son vivencias tan dolorosas que impedirán a esa persona a seguir viviendo sin volverse loco e incluso convivir con el abusador o abusadora ya que normalmente están en el círculo más cercano familiar.

Una patología de la cual soy conocedora ya que la he padecido durante muchos años como es la Fibromialgia muy común en estos días de la cual detallare más adelante, una pregunta obligada para la cliente (y digo la cliente ya que la estadística nos dice que muchas más mujeres que hombres son diagnosticadas de ella), ¿si recuerda que algún momento de su vida fue abusada, violada, tocada o se ha sentido explotada de alguna forma, laboral, personal o social?

Muchas veces estas personas “no lo recuerdan” por lo explicado más arriba, aunque su inconsciente o su subconsciente, lo tienen guardado ya que este no borra nada, todo lo guarda. En otras ocasiones estos sucesos son normalizados e incluso la persona que los ha sufrido se siente culpable, de ello, a veces no son abusos sexuales, sino abusos de autoridad, de trabajos a edades muy tempranas y sobre todo en esta patología la fibromialgia son personas que se han tenido que ocupar de sus mayores, padres hermanos, a edades muy tempranas donde no han podido vivir su vida, siempre con un deber hacia los demás.

No solo en la fibromialgia sino en todas las patologías tanto físicas, mentales, conductuales… estos secretos, silencios, no dichos, nos pueden ir produciendo incapacidades para desarrollar una vida plena y sana.

Por eso considero muy importante el estudio del árbol genealógico o el estudio del transgeracional, para poder realizar un estudio completo de la persona que me pide que la acompañe. Esto me ayuda a entender cual son sus creencias limitantes, sus valores, ya que observando su árbol puede observar de quien es doble ya sea por su fecha de nacimiento, si esta coincide con la de su antepasado, la fecha de defunción también nos hace doble de esta persona, parecido físico, trabajo, enfermedades y saber cómo vivió esta persona, le puede hacer entender a mi cliente, que lo que esta viviendo no es suyo, que solo es una herencia que no ha sido sanada y que ella o el están repitiendo patrones de una forma inconsciente que están limitando su vida e incluso enfermándose.

Gráfico de un árbol genealógico.

Este es un ejemplo de cómo realizamos el árbol de nuestro cliente en consulta con los datos que nos traen, y los números del 1 al 12 que podéis ver arriba a la izquierda del gráfico, con esto podemos ver el rango de afinidad que tenemos con la otra persona de nuestro árbol, como podéis ver son tres columnas con cuatros números, estos números corresponden con los meses del año, los nacidos en la columna 1 (1,4,7,10) corresponde con los meses de enero, abril, julio, octubre, en la columna 2 (2,5,8,11) corresponde con los meses de febrero, mayo, agosto noviembre, en la columna 3 (3,6,9,12) corresponde con los meses de marzo, junio, septiembre y diciembre.

Todo esto nos dice que las personas del árbol que coincida en la primera columna son doble entre sí, como lo son entre si los de la segunda, como los de la tercera,  tiene que coincidir que la fecha de cumpleaños coincida con el día de nacimiento o defunción del antepasado, contemplamos un margen de unos 7 a 10 días por delante o por detrás del día del nacimiento, esto no es un antojo de la Psicosomática, o de la Biodescodificación, sino que tiene una relación muy directa con la fecha de nacimiento y de concepción, voy a poner un ejemplo mío, de como yo soy doble de mi abuela materna y de mi padre, que va hacer que esto se vea más claro.

Mi fecha de nacimiento es el 25/10, la fecha de nacimiento de mi abuela materna es el 21/01 y la fecha de nacimiento de mi padre es 21/07, los tres estamos en la misma columna, mi fecha de concepción coincide con la fecha de nacimiento de mi abuela por lo que nos hace doble y con mi padre ya que estamos en el mismo rango, en mi caso podemos decir, si contamos que son dobles míos  los nacidos y fallecidos contando entre los 7/10 días que contemplamos como error en cuentas de la concepción yo seria doble de los nacidos o fallecidos entre 15/01 al 3/02, 15/04 al 3/05, 15/07 al 3/08 y el 15/10 al 03/11.

Como veis este rango se establece cada tres meses, relacionados con los cambios que se van produciendo en el embarazo, donde se van sellando memorias en el ADN del feto.

El año no nos importa mucho para establecer el rango de afinidad, aunque si lo contemplamos para ver que estaba ocurriendo históricamente en esos momentos de la historia y por lo tanto que estaban viviendo estas personas en su época.

Abortos* los abortos tanto voluntarios como naturales, son muy importantes para nosotros en la terapia son muy importantes, poder darles el reconocimiento en el árbol ya que, aunque físicamente no estén su energía esta y tanto que esta. Esto nos hace ver como muchas personas viven su vida de una forma patología, tristes, depresivos, a veces diagnosticados de bipolaridad, inexistencia … Como lo explico, cuando un miembro de la familia muere dentro de la barriga de mamá, es abortado, o fallece pocas horas del nacimiento, somos energía y esa energía no puede morir, os pongo este ejemplo: “el feto que va a venir a la vida pierde el autobús, su energía se queda hasta que otro autobús pase, con el embarazo y nacimiento de su hermano y su energía se monta en este autobús para seguir con su vida”, se que esto es muy metafísico, aunque en consulta me encuentro con esto muchas veces, los denominamos hijos de sustitución, renatos, gemelos aislados (cuando en un embarazo vienen mas de un feto, pero solo llega a culminarse uno), también les denominamos yacientes…. Aquí lo dejo por hoy, seguiré en la próxima entrada. Gracias.     

Profundizar más en la Psicosomática Clínica. Parte 3

Sigo profundizando, Mária Török (1925-1998) y Nicolas Abraham (1919-1975), psicoanalistas de procedencia húngara y que trabajaron en un psiquiátrico en París, Mária conocida en sus contribuciones con el primer Freud por su idiosincráticas* a la teoría psicoanalistica.

*Idiosincráticas deriva de la palabra idiosincrasia, (La idiosincrasia es una característica de comportamiento, manera característica de pensar, sentir, actuar, rasgos y carácter propios o culturales, distintivos y peculiares de un individuo o un grupo, y es la palabra de origen griego ἰδιοσυγκρασία, que se define como temperamento particular.

La idiosincrasia identifica, por tanto, las similitudes de comportamiento en los aspectos culturales, en las costumbres sociales y en el desempeño profesional. El término tiene varios sentidos, depende de dónde se utiliza, y también se puede aplicar a los símbolos que significan algo para una persona en particular.

La idiosincrasia, en la medicina y en la fisiología, se refiere a cómo los médicos definían la enfermedad en el siglo XIX, es decir, cada enfermedad se relaciona con cada paciente, en lugar de evidencias como lo es actualmente. Era un tecnicismo que indicaba peculiaridad o particularidad individual.

En psiquiatría, el término idiosincrasia es una condición mental específica de un paciente, y en el psicoanálisis se utiliza para referirse a la forma como los individuos reaccionan, perciben y experimentan una situación común. https://www.significados.com).

Mária desarrolló con Nicolas, observando el traumas de muchos pacientes relacionados con lo que denominamos El Secreto, que nos habla de los secretos, de los no dichos, las vergüenzas (incestos, violaciones, robos, asesinatos, accidentes, abortos, hambrunas, orientaciones sexuales…) que se esconde en las familias  y van pasando de una forma inconsciente a sus descendientes, heredadas generando en estos últimos pesadillas, traumas, conductas, patologías, difíciles de sanar ya que se encuentran en el inconsciente familiar, siendo ocultadas y probablemente en muchas ocasiones por amor para proteger a estos descendientes  o como hemos escuchado muchas veces en nuestra familia ¡de esto no se habla, no se puede remover  a los muertos, lo pasado pasado esta!.

En nuestras consultas de Psicosomática Clínica nos encontramos mucho de esto, cuando empezamos a estudiar el árbol genealógico de nuestros acompañados, usando muchas herramientas y recursos, para llegar al origen emocional de una enfermedad, de un síntoma, de una conducta, de un trastorno ya sea cual sea su diagnóstico clínico.

Muchas veces en consulta no nos encontramos con una patología recogida en un diagnóstico, sino con personas que acuden a nosotros por problemas de pareja, económicos, infertilidad (aunque aparentemente no existe un problema biológico para no tener el hijo deseado), de miedo, tristeza (sin llegar a tener un cuadro depresivo severo), de no saber qué hacer con sus vidas después de la pérdida de un ser querido, un trabajo, una vivienda.  

Siempre decimos que hay algo detrás, le pedimos a nuestros clientes que busquen información, no siempre es fácil ya que hablamos de LOS SECRETOS familiares, entonces por medio de hipnosis, regresiones, psicodramas, a veces el cliente trae el solo un recuerdo del inconsciente, del subconsciente y podemos empezar a tirar del hilo de la telaraña para poder entender, mejor dicho, para que el cliente pueda entender para que le sucede o para que está viviendo lo que esta viviendo y pueda tomar conciencia y sanar.

Seguiré desarrollando……. Gracias.        

Profundizar mas en la Psicosomática Clínica. Parte 2

La Psicosomática Clínica no es una pastilla que te tomas y ya estas curado, o como en la película Matrix -«Morfeo a Neo le ofrece y le da a eligir entre la pastilla roja o la azul y así podrás ver la verdad», aunque considero que es una buena metáfora para entender que estas viviendo en un mundo irreal, donde tu mente programada por tus creencias, programas limitantes que la familia, la religión, el estado, la sociedad te van programando desde que naces como tienes que sentir, pensar y actuar, «que para amar tienes que sufrir, que tienes que ser bueno para ir al cielo, que debes hacer…., que tienes que hacer…, que la familia es la familia» y no solo eso, igual que heredas de tus antepasados el color de los ojos, el nombre, la profesión, también vienes cargado de la toda la información o emocionalidad, de todos los bloqueos, duelos no hechos, de todas sus creencias, de todos los no dichos, secretos, de todo lo que ellos dejaron pendientes… de un proyecto sentido* del cual hablaré en otra entrada, que hacen que vayas por la vida como pollo sin cabeza, haciendo cosas que no quieres hacer, obligaciones que no sabes porque haces y te sientes obligado a realizar e incluso conductas, adicciones, que te van enfermando, castrando y haciendo una vida llena de incoherencias que no te permiten ser quien tu realmente eres y gozar de buena salud física, mental, orgánica etc.

Solo tú puedes decidir salir de donde estás ahora mismo, tomando la decisión de salir de donde estás, una depresión (señalo esta porque es la cada día me consultan más y aunque es una patología que desde el siglo pasado ocasiona más bajas laborales, limitaciones sociales y personales e incluso suicidios, en estos últimos meses leo y me consultan mas personas que están desarrollando esta sintomatología) la medicina convencional siguen tratando con fármacos que aunque yo no soy nadie para decir que una persona los tome o los deje de tomar, cronifican mas que curan. Estoy de acuerdo que pueden ayudar, aunque se tendría que ondear más afondo de donde es causada la sintomatología al igual que en cualquier otra patología ya sea física, mental, conductual, problemas de pareja, económicos, autoestima…

Esto es lo que hacemos en nuestra consulta o en nuestro acompañamientos, mirar más abajo de la punta de iceberg, de donde viene la patología, algo que en otras culturas como la china por ejemplo se lleva haciendo más de 2000 años. Los acompañantes en psicosomática nos hemos formado con los estudios de Sigmund Freud (1856-1939) padre del psicoanálisis y del inconsciente individual, Carl Gustav Jung (1975-1961) alumno de Freud que desarrolló lo que conocemos como el inconsciente colectivo. Para mi una frase de Jung que refleja mucho esto de lo que hablo es: *La separación de la psicología de las premisas de la biología es puramente artificial, porque la psique humana vive en unión indisoluble con el cuerpo*.

Georg Groddeck, médico psiquiatra, analista y escritor alemán (1866-1934), padre la psicosomática, escritor del Libro del Ello, cartas a una amiga. Nos habla de lo que hay cuando una situación que nos supera, tiene que haber algo más donde hacer una introspección, algo más fuerte que el yo, el denomina el Ello.

Anne Ancellin Shützenberger nacida en Rusia con nacionalidad francesa (1919-2018) doctorada en psicología, en letras licenciada de derecho, creó el concepto de la Psicogenealogía difundida en su libro Ay, mis abuelos, donde se habla por primera vez de los conceptos de hijo de sustitución, síndrome de aniversario…. muy utilizados en Psicosomática y que ire desarrollando…

Gracias por tu lectura, continuó en la próxima entrada…

Recuperar la confianza, cuidar y potenciar al gran olvidado.

*Quiero compartir esta entrada de Fernando Gimeno «Terapeuta en Psicología Humanista», ya que me parece muy interesante en estos tiempos tan convulsivos, necesario cuidar y empoderar nuestro sistema inmunulogico tan olvidado por los medios de comunicación, médicos, políticos en estos días*. Gracias

 Ahora que está a punto de comenzar el otoño, y con la campaña mediática que hay os invito a leer o releer unos ejercicios para fortalecer vuestro sistema inmunológico. He añadido un par de sugerencias más.

Desde hace muchas décadas, y sobre todo en los últimos meses, observo el Olvido a ese gran aliado que es nuestro cuerpo y nuestro sistema inmunológico. Pareciera que estamos desvalidos e indefensos ante cualquier germen, virus o bacteria y que la única solución que tenemos es confiar, ponernos en manos de alguien/algo externo a nosotros que sí sabe y tiene la protección ante estos enemigos. En estos momentos, y en los meses que vienen, considero vital recuperar la confianza, cuidar, y potenciar a este gran aliado: nuestro sistema inmunológico. Quizás sea el gran valedor y garante de que la especie humana siga aún viva. Tiene 3.500.000.000 de experiencia, ¡sí 3.500 millones!. Y le hemos olvidado y menospreciado durante mucho tiempo. ¿Cómo es posible que nos olvidásemos de él? ¿Qué nos ha ocurrido para dejar de confiar en su validez, cuidado y protección? ¿Qué nos pasó para considerar a nuestro cuerpo y sistema inmune un enemigo? Os invito a recuperar vuestro poder y vuestras defensas naturales. A la postre, nuestra salud está muy correlacionada con la eficiencia de nuestro sistema de protección. Para ello os propongo algunas estrategias que yo uso. Es posible que algunas te sirvan y otras no, cada un@ de nosotr@s tiene unas características específicas. Verifica si te son útiles, quizás haya otras mejores para tí. Permítete intuir que es lo mejor para tí.

1- Los patógenos no sobreviven en un ambiente alcalino. Así que evita tomar alimentos/sustancias/bebidas que acidifican el cuerpo. Hay alimentos con sabor ácido que nos alcalinizan, cómo el limón, y a la inversa. Ejemplos de alimentos que acidifican: el azúcar, alimentos/bebidas con azúcar (la mayoría de los procesados), bebidas alcohólicas, tomar drogas, la carne roja, embutidos…. Alimentos que alcalinizan: frutas, verduras, hortalizas… Aquí adjunto un enlace. Os invito a que busquéis y contrastéis. https://naturalex.net/…/tabla-de-alimentos-alcalinos-y-acid…

2- Toma el sol todos los días, mínimo media hora.

3- Realiza respiraciones profundas, cuantas más mejor. Oxigena el cuerpo.

4- Realiza ejercicio diariamente cada cual a su ritmo. Caminar media hora diaria.

5- Toma complementos como Vitamina C, Vitamina D3, Zinc, propoleo, equinaccea, artemisa u otros que conozcas.

6- Medita, realiza relajaciones, pasa tiempo en entornos naturales y naturaleza. Lleva a que tu cerebro esté en ondas Alfa, Theta o Delta, saliendo de estado Gamma y Beta. Date cuenta de cuando estés en estrés, atiéndelo, acéptalo y relájate.

7- Duerme lo necesario para levantarte descansad@. Procura no acostarte tras ver algún programa de TV o móvil, tablet, juegos online, PlayStation…. nos activan y excitan (a la mayoría) sobre todo si son violentos, de miedo, de susto, de angustia…. Hay productos naturales como la melatonina o el triptófano que ayudan a dormir y descansar.
También una cucharada de miel antes de dormir facilita el descanso.

8- Darte Baños relajantes, mejor en el mar, ríos o lagos. Baños con sal marina, baño de pies con sal marina.

9- Escucha sonidos de la naturaleza todos los días. Yo lo hago por las noches, sobre todo con sonidos del mar por medio de audios de mp3.

10- Deja de consumir noticias y programas que te estimulan emociones de miedo, irá, frustración… tanto en TV, radio como en medios digitales. Evita comer/cenar… viendo o escuchando este tipo de programas. Esto es fundamental. Te darás cuenta que estarás perfectamente informad@ sin ver o escuchar un noticiero. Esa es mi experiencia. Las emociones como el miedo, la ira, la rabia, la frustración…todo lo que hace sentirte «mal» te causan estrés y deprime tu sistema inmunológico.

11- Toca, abraza, besa a otras personas. A no ser que no te guste tocar o estés en inversión. Ten y disfruta del sexo.

12- Masajearse o que te masajeen el cuero cabelludo, las orejas, el corazón, el ombligo y alrededores, y los pies.

13- Bebe bastante agua.

14- Oxigena tu cuerpo con terapias oxidativas como son el Peróxido de Hidrógeno al 35% en grado alimenticio, MMS-CDS o DMSO.

15- Habla a tu cuerpo. Hablo diariamente a mi cuerpo y sistema inmunológico, le agradezco su servicio, apoyo y lo bien que funciona.

16- Saca a tu niñ@ interior: juega, pinta, ríe, baila, crea, haz peleitas… disfruta. Es fundamental conectar y vivirte con tu niñ@ interior, ya que en él/ella se encuentra la alegría, la diversión, la risa.

17- La alegría y la risa son tus grandes aliados. Es importantísimo estar conectado y sentir alegría cuantas más veces mejor, lo mismo que reírse. Ambas tienen propiedades sanadoras, cuando te ríes tu bioquímica corporal cambia. Tu Innato escucha siempre.
Encuentra la manera de sentir alegría, de reírte. Encuentra un momento de tu vida en el que sintieras alegría (felicidad, gratitud, bondad, belleza…) y siéntelo, permítete sentirlo, incluso incrementar su intensidad. Os recomiendo hacerlo antes de dormir, ya que esta predisposición influirá a tu descanso y sueño. Para mí es gratitud, por eso he incluido otras palabras que pudieran servirte igual. Si no encuentras ningún motivo entonces puedes imaginarlo y recrearte en ello hasta que sientas alegría. Esta es la clave sentirla.
Para reirte puedes usar recuerdos de situaciones, o películas. Esas pelis, series, dibujos con los que te reíste. Veelos de nuevo.
La alegría y la risa son nuestra gran conexión con Espíritu, y por lo tanto con tu Ser, esto es muy poderoso.

18- Pon una leve sonrisa en tu cara y en tu corazón, apenas perceptible, y mantenla el mayor tiempo posible. La del corazón sí que la puedes percibir mucho, ayuda mantener la sonrisa.

19- Esta propuesta la tomo del Dr. Escudero y la Noesiterapia (por si queréis indagar).
Este ejercicio consiste en que te sientas tranquil@, relajad@. Sientes que estás asi debido a que notas que segregas saliva fácil y fluidamente, con la sensación de que se te va a salir de la boca. Esta es la meta, el tipo de salivación. Esto significa que tú sistema simpático está relajado, y el sistema parasimpático está a cargo. Quizás al principio necesites practicar alguna relajación durante un tiempo, cada vez te será más rápido, muy fácil. Incluso puedes anclar dicha sensación para que sea instantánea. Una vez así lo puedes acompañar de una leve sonrisa en tu boca, y sentirla en tu corazón. (Cómo indiqué en el punto anterior). Las dos juntas son más potentes.

20- Para las personas que lleváis muchas horas mascarillas es recomendable oxigenarse bien cada hora, a ser posible. El ejercicio consiste en taparte un orificio de tu nariz y con el otro haces una inspiración rápida y profunda, con la intención de oxigenar tu cerebro. Después espiras todo ese aire por ese mismo orificio de manera rápida hasta que te vacies. Lo repites cuatro veces. Y luego con el otro orificio otras cuatro veces. A ser posible cada hora. Ojo, puedes tener sensación de mareo, incluso sin haber llevado mascarilla. Es normal, solemos respirar superficialmente. considero un ejercicio muy oportuno para l@s niñ@s que van a clase así como para l@s docentes. Os dejo el enlace en el que la psiconeuróloga Alicia Bastos lo explica perfectamente.
https://m.facebook.com/fideldelgadomateo/videos/3113126005474513/?refsrc=https%3A%2F%2Fm.facebook.com%2F1551026805152376%2Fposts%2F2647141835540862%2F&_rdr

Todas estas acciones para potenciar y fortalecer mi sistema inmune es lo que yo practico, seguro que hay más. Usa las que te resuenen y sean útiles, las otras las desechas. Descubre las tuyas e incrementa la lista. Confía en él, es tu aliado. Cuídate, permítete ser feliz, y si lo consideras oportuno comparte este mensaje. Gracias y hasta pronto.

Fernando Gimeno

Profundizar mas en la Psicosomática Clínica. Parte 1

En estos tiempos que estamos viviendo, en este año 2020 donde la dualidad del numero 2 nos esta envolviendo por todas partes, en nuestra vida personal, social, laboral, es una oportunidad maravillosa para observarnos a nosotros mismos.

El numero 2 nos habla de la dualidad, de la luz y lo oscuro, de lo blanco y lo negro, de la feminidad, de la escucha, de la sensibilidad, de la acogida, intercambiar, discernir, cooperar. En estos momentos estamos en tiempos totalmente revueltos, duales, con un virus, unas políticas, unos medios de comunicación realmente extremos, que están llevando a extremos los comportamientos de las personas y esto hace que los individuos entren en un displacer que rompe la homeostasis física y psíquica que es un termino usado por Freud que nos habla del estado optimo dentro los umbrales humanos para vivir y estar sanos mental y físicamente el mayor tiempo posible de nuestra vida. Estos estímulos externos generan que un individuo o colectivo pierdan su salud tanto física como mental.

En Psicosomática sabemos que el miedo es el gran potenciador del estrés y como escuchamos a diario el estrés es una de las primeras causas que hacen que nuestro sistema inmunitario se venga abajo y cause patologías tanto físicas, orgánicas, mentales…

Por lo que vivir escuchando noticias o viendo en Tv, hablar del mismo tema, recreándote en el morbo y en el victimismo generan miedo, afectan a nuestro organismo, haciendo mas vulnerable nuestro sistema inmune, sistema que parecer ser menospreciado y que realmente es el único que nos puede proteger ante cualquier situación, como la que estamos viviendo.

En psicosomática sabemos que cuando hay vida hay un estrés sostenible donde nuestra salud es idónea y ese estrés el que nos hace estar vivos, realmente el estrés cero no existe y vivir en el Nirvana que seria este estrés cero para mi aun es complicado.

Este estrés lo representamos en estresógrama, es una gráfica donde podemos diferenciar el estado normal de estrés y todo lo que este por arriba se denomina hiper y por debajo hipo. Tanto estar por debajo o estar por arriba, presentara en un problema de salud, como por ejemplo una hipoglucemia/ hiperglucemia, hipertensión/ hipotesión arterial, hipertiroidismo/ hipotiroidismo…

En psicosomática sabemos por nuestra experiencia clínica y personal, que aparte de los factores externos, tenemos un enemigo que en la medicina ortodoxa no se suele valorar o estudiar que es nuestro factor interno, nuestras creencias, valores, nuestro yo, super yo o Ello, y aun vamos mas allá, los programas que nos hacen actuar como robotitos, traumas, duelos heredados de nuestros antepasados a lo que llamamos estudio del transgeracional (nuestro árbol genealógico), en nuestro propio embarazo, nuestra primera infancia, segunda infancia, pubertad, adolescencia, juventud y nuestra época contemporánea, trauma o bioshock no resueltos, que van ocasionandonos patologías tanto física como mentales y conductuales… de lo que iré hablando en próximas entradas.

Así que bienvenidos a este camino del autoconocimiento y gracias.